必赢线路检测3003no1
{栏目名称}
{栏目名称}
{栏目名称}
网站首页
必赢概况
学院简介
机构设置
学科专业
学科
专业
师资队伍
员工名录
优秀人才
正高
副高
党建工作
工作动态
组织工作
宣传工作
纪检工作
专项工作
招生就业
本科生招生
研究生招生
就业工作
必赢国际
工作动态
通知公告
队伍建设
人才培养
研究生培养
本科生培养
科学研究
成果展示
校友风采
校友介绍
实验预约
院长信箱
师德师风
工作动态
师德榜样
规章制度
投诉平台
{缩略图}
您当前所在位置:
首页
招生就业
研究生招生
本科生招生
研究生招生
就业工作
本科生招生
研究生招生
就业工作
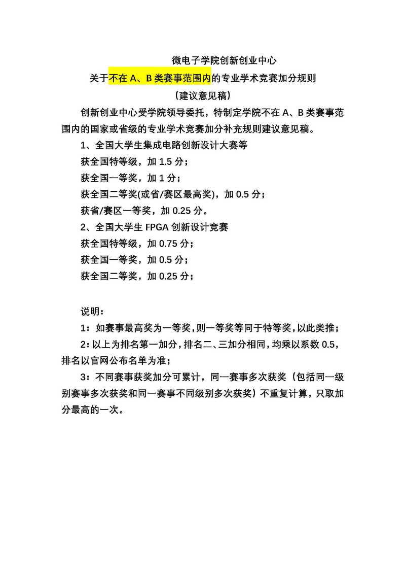
必赢线路检测3003创新创业中心关于不在A、B 类赛事范围内的专业学术竞赛加分规则(建议意见稿)
发布时间:2022-09-15 发布人:杨武
附件:
必赢线路检测3003创新创业中心关于不在A、B 类赛事范围内的专业学术竞赛加分规则(建议意见稿).pdf
快速导航
网站首页
必赢概况
学科专业
师资队伍
党建工作
必赢国际
人事管理
教学教研
科学研究
财务管理
研究生培养
资产管理
出国出境
工大主页
0551-62919106
关注学院公众号